

6月16日下午1点,我校第十三届“职引青春,创享未来”大学生职业生涯规划决赛在仓前校区恕园7号楼200座隆重举行。本次大赛由校学生处主办,教育学院承办,并邀请了来自浙江工业大学、浙江工业大学之江学院、浙江理工大学创业学院以及创新创业公司的资深专家担任评委。经过前期的预赛和复赛,共有13名选手、项目脱颖而出参加决赛。 此外校党委学工部、学生处等相关领导也莅临现场。
大赛分为职业生涯规划组和创新创业组两种类别。职业组的选手们在比赛中充分发挥所长,能结合自身所处的环境设立合理的职业目标,体现出了同学们对未来蓝图的认真规划和对未来美好的憧憬。创业组的选手们结合专业,充分挖掘创业的可能性,想法新颖、团队设置合理,充分展现了大学生创业的风采。
本次比赛过程紧张有序,选手们的参赛作品结构完整、逻辑清晰、详略得当、目标合理,得到评委们的一致好评,充分体现出选手们扎实的专业知识和较强的综合能力。最后浙江工业大学人文学院党委书记何星舟老师,总结本次比赛肯定了选手的创新精神和充分准备,同时也给选手们提出了中肯的建议。
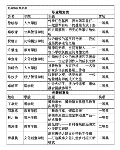
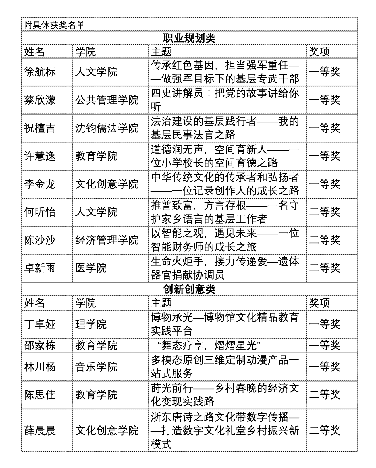
经过三个小时的比赛,比赛结果在紧张激动的等待中出炉了,人文学院徐航标等五位同学荣获职业生涯规划组的一等奖,人文学院的何昕怡等三位同学荣获二等奖;丁卓娅团队等三个团队荣获创新创业组的一等奖,陈思佳团队等两个团队荣获二等奖。
赛后同学们纷纷表示,通过比赛学会了科学定位自己的发展方向,通过对自身性格、兴趣、特长以及所处环境的客观、全面分析,可以更为充分地认识自我、认清局势,积极应对社会就业形势变化。同时,比赛也帮助同学们树立职业规划意识、竞争意识和危机意识,我们相信,有规划的大学生,将会度过一个更有意义的大学生活,赢得更多的人生成长点,这也是大赛举办的意义所在。
附具体获奖名单